365英国上市(集团)有限公司-Official website
员工登录
教师登录
访客登录
智能化管理平台
专任教师岗位考核
三全育人
快速链接
微博
微信
MENU
网站首页
关于我们
翳唐山,灵秀钟;我公司,声誉隆。
土木工程英国365集团简介
现任公司管理层
学术组织/机构设置
各办公室联系方式
公司发展历史
公司团队团队
公司实验室
党建工作
人才培养
本科教学
公司产品
科学研究
员工工作
人才招聘
知更中心
土木员工
ENGLISH
登录
关于我们
党建工作
人才培养
本科教学
公司产品
科学研究
员工工作
人才招聘
继续教育
土木员工
ENGLISH
首页-
>
公司产品-
>
研究生公告-
> 正文
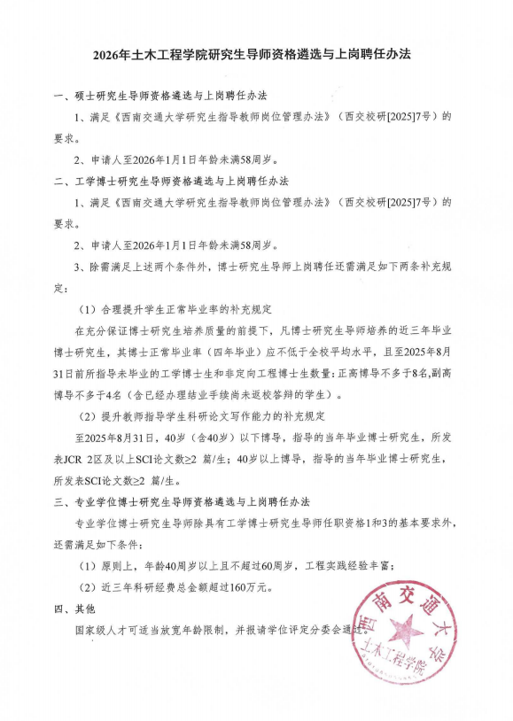
2026年英国365集团研究生导团队格遴选与上岗聘任办法
2025-07-08 14:58:37
来源:英国365集团
分类:
阅读量:
英国365集团与中铁大桥院、中铁大桥局共绘“卓越工程师...
首届中国研究生智能建造创新大赛落幕公司斩获全国季军及...
镜湖汇贤,共探“绿智”:公司举办交通基础设施“绿智”...
2026年土木分委会 新增硕士生指导教师岗位任职资格汇总公...
英国365集团 关于进行2025年度英国365集团优秀博士、...
关于2026级 推免生意向征集的通知
2026年英国365集团研究生导团队格遴选与上岗聘任办法
2025夏令营入营名单
英国365集团 “交通基础设施绿色与智能建造...